产品动态
- 群创12.1寸 G121ICE-LM2 对比度1000:1 常
- G270QAN01.4 友达27寸 400 cd/m² 分辨率2
- G190ETT01.1 友达19寸 分辨率1280*1024
- 18.5寸G185HAT01.1 友达 对比度1000:1 分
- 友达G101EAT02.6 10.1寸 分辨率1280*800
- G156HAN02.303 友达15.6寸 对比度1000:1
- G057QAN01.1 友达5.7寸 常黑显示 1000:1
- G238HAN04.0 友达23.8寸 常黑显示 分辨
- 友达8.4寸 G084SAN01.0 常黑显示 分辨
- G057QAN01.0 友达 5.7寸 500 cd/m² 常黑
全国统一服务热线:
15382323032
客服QQ:3234659108
手机:15382323032
地址:浙江省杭州市余杭区五常街道西溪软件园金牛座B2座4层4118-4119
如何消除液晶显示屏的闪烁?
文章出处:未知 人气:发表时间:2018-10-18
液晶显示屏是由许多像素元素构成的,这类像素靠恒定发光的背光源照射,恒定的背光源确实消除了类似CRT显示屏的脉动闪烁现象(即指每个刷新周期内的荧光脉动)。图1为单个LCD像素结构示意图,像素含上下两块金属夹板,我们称之为偏光板。偏光板夹板间有相互垂直的开槽,如图1所示。这些开槽与液晶分子的晶面平行并允许背光源经下偏光板向上透出,同时借助液晶分子来传导光线至上偏光板。由此液晶显示屏的发光强度依赖于液晶分子的排列方向并与供电电压成正比关系。

图1,单个LCD像素含上下偏光板和液晶分子示意图。
图2为单个LCD像素的驱动电路示意图。栅极(GATE)电压作为一个开关信号并被放大为-5V至20V。视频信号的典型值通常为0V至10V的范围,它用于控制每个液晶像素的发光强度。像素的底层通常与面板的底层衬垫基板相连,此底层基板节点电压我们称作Vcom电压。

图2,单个LCD像素的驱动电路示意图。
尽管图2所示的电路结构可以正常工作,然而这种方式却会缩短液晶屏的使用寿命。我们假设Vcom的电压接地,那么在加在像素间的视频信号的电压变化范围为0V至10V时,可以假定电压的平均值为5V,那么就有这样一个稳定不变的直流电压会加在液晶像素的两极之上,从而直接导致像素的等效电容Cs上形成电荷的累积和图像滞留。长此以往则液晶像素的离子镀层表面因电场的作用就会吸满杂质和灰尘,从而使液晶镀层老化、降级、以至出现严重的图像滞留,即我们常说的图像拖尾和响应慢等不良现象。
由示意图1我们了解LCD液晶面板为对称结构,也就是说无论正极性还是负极性的电压都可用于控制液晶分子的排列分布。我们可以利用这个特性将Vcom电压移至视频信号0V至10V范围的中值点5V上,这样视频信号的幅度就处于Vcom电压的上下两侧,并为像素制造了一个零点电压。这个零点可消除液晶的老化和图像滞留缺陷。但是由于视频信号的最亮处由原来的10V改为现在的5V,因此采用这种方式会牺牲原有的显示分辨率。
我们需要非常准确地按视频信号的中值点调整Vcom电压以解决液晶屏的闪烁难题。举例说明为什么液晶屏会出现闪烁现象。我们假设液晶屏的Vcom出厂电压为5.5V,同时视频信号的幅度在0V至10V之间。这样整个电压范围内,每个区域就会出现不同的分段电压值,一个区域为4.5V,而另一个区域则为5.5V。就整个电压范围内而言,不同分段电压就会造成亮度的不同,也就是我们上面提到的液晶闪烁现象。
由于每块液晶面板生产工艺的差异性,因此面板与面板之间或是单块面板之间的像素Vcom电压参考点都会有所不同。原始出厂的液晶面板必须严格调整这项参数以避免像素发光不均。小尺寸屏的底座基板可认同为低阻接地,我们只需外加一个普通的单通道机械电位器调节Vcom电压值进行人工校正。这种方式适用于小尺寸或稍大些的面板,但精度不高,并且这种机械方式的调节值非常容易在整机组装和模块放置时被改变。对于大于19"的显示屏,底板不再等效为单个低阻的结点,因此我们需要在大尺寸屏的不同部位进行多路校正。通常采用4个边角和1个中间点的5点补偿法。这时,生产厂家可采用多个数字电位器(DCP)的方式来自动调节,完成手动调节机械电位器所不能胜任的工作。

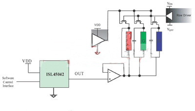
图3,带编程的数字电位器 DCP 和 Vcom 电路的电路示意图。
在设备中将机械式的电位器转换为数字电位器非常简单。图3所示为采用了一个带缓冲的数字电位器作为Vcom的驱动电路应用图。ISL45042为一个电流输出、非易失性的数字电位器(DCP),其模拟AVDD的工作电压高达20V。它采用二线制的上下行接口,位数高达7比特,具有128段调节的极高精度。调节好的Vcom值可存贮到电路板上的EEPROM内。数字电路的电压值为2.25V至3.6V,可与许多市面上的控制器进行接口通讯。为阶梯电阻提供的模拟电压可从4.5V高达20V,这点对于小尺寸液晶屏而言是一个非常重要的指标,原因是小尺寸屏的模拟电压典型值不到10V,而同时稍大些的屏却又必须采用超过15V的电压。数字电位器的输出电压经过EL5111(输出电流为180mA)缓冲至Vcom总线输出。
上一篇:液晶模块详细介绍及生产工艺 下一篇:LCD液晶显示屏工作原理
最新资讯
- 2026-02-10 15.6寸LCD工业液晶屏1000高亮度屏功
- 2026-02-06 LCD10.1寸工业液晶屏常见问题:分
- 2026-02-05 精显科技2026年春节假期安排通知
- 2026-02-05 8寸工控LCD液晶屏尺寸一样但孔位
- 2026-02-04 TFT-LCD工业液晶屏型号后缀怎么看
- 2026-02-03 京瓷TCG057VGLGC-G50-S带触摸一体液晶
- 2026-02-02 LCD液晶屏触摸屏盖板玻璃如何选?
- 2026-01-30 LCD工业液晶屏G104系列怎么选?G104S
- 2026-01-29 LCD工业液晶屏显示器花屏/闪屏/白
- 2026-01-28 15.6寸LCD工业液晶屏:常见接口是eD








